Лично я не воспринимаю такое понятие, как депрессия. Для меня это нытье является всего лишь показателем слабовольности и слабости человека, пусть даже временной. Однако многие возвели это в ранг болезни и как бы человек тут не виноват.
Команда из Медицинского университета Дзикэй в Японии представила результаты нового исследования. Они изучили шестой вид вируса герпеса человека (всего их восемь), нейтрофический вирус, распространенный во всем мире (его носителями являются 100% людей). Обычно он прячется в крови и поддерживает у носителя состояние латентной инфекции (как и другие типы герпесвирусов), то есть почти не влияет на состояние человека.
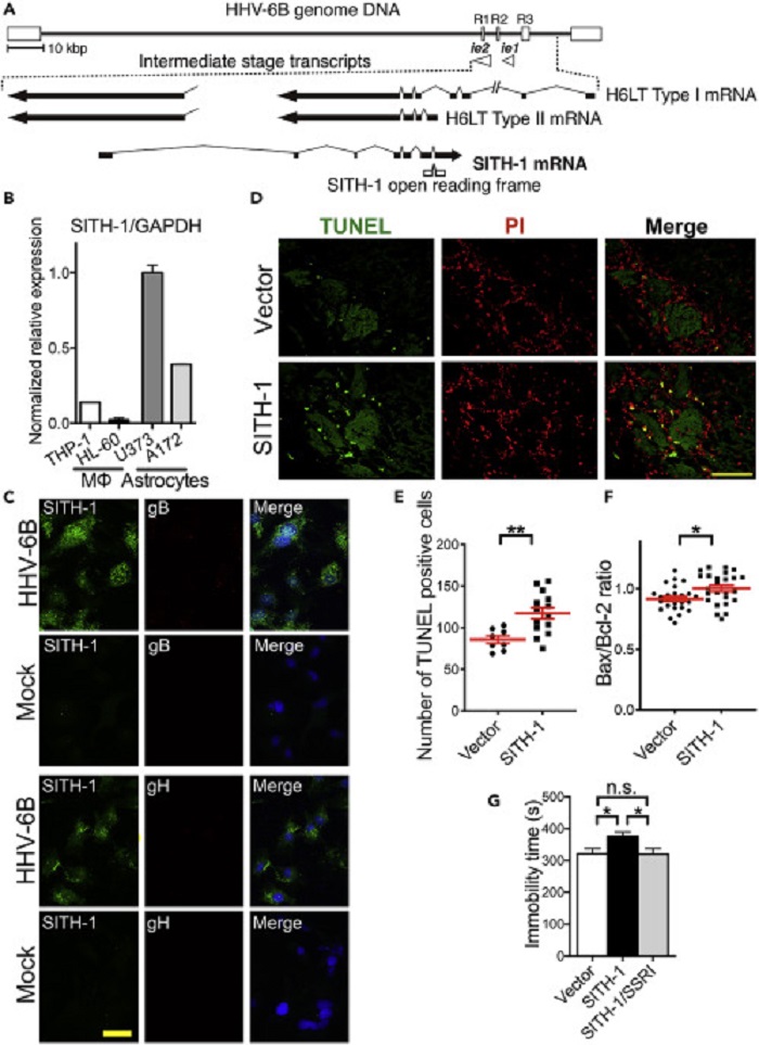
Идентификация и характеристика SITH-1
Его концентрация становится выше при стрессе или сильной усталости, и его уже можно обнаружить в слюне. Далее он через нос попадает в обонятельную луковицу и заражает ее. Содержащийся в вирусе ген SITH-1 начинает вырабатывать белок SITH-1, а тот, в свою очередь, направляет кальций в клетки луковицы и убивает их. Главная задача обонятельной луковицы — отвечать за восприятие запахов, но она также влияет на то, какие эмоции испытывает человек, связывая с ними определенные ароматы. Поэтому, если ее функции нарушаются, стресс становится сильнее — и мозг реагирует на него, вызывая депрессию.
Протеин проявляет себя в мозге, так что определить его концентрацию достаточно сложно. Профессор Кадзухиро Кондо, один из авторов статьи, рассказал, что организм человека сам помог исследователям. Оказалось, соединение SITH-1 не может направить кальций в клетку самостоятельно: для этого ему нужно вступить в соединение с другим белком, CALM. Организм реагирует на чрезмерные дозы кальция и вырабатывает антитела, которые можно обнаружить в крови. Ученые называют их маркером того, что в организме появилось соединение SITH-1/CALM.
«Если мы обнаружим в крови специфические антитела к форме этого соединения, то сможем сделать вывод, что протеин SITH-1 уже находится в обонятельной луковице, соединился с протеином CAML и отправляет в клетки кальций. То есть мы сможем узнать об этом косвенным путем», — рассказал Кондо в комментарии для РИА Новости.
Во время экспериментов группа выяснила, что влияние протеина SITH-1 испытывают 80% страдающих депрессией. То есть, если анализ крови человека покажет высокую концентрацию протеина, можно говорить о том, что у него высок риск заболеть (он возрастает в 12 раз). Кроме того, у пациента с депрессией концентрация антител будет в 20 раз больше, чем у здоровых людей. Она обнаруживается и у тех, кто постоянно находится в плохом настроении или чем-то угнетен, и это наблюдение поможет диагностировать заболевание на ранних стадиях.
Предположение о том, что депрессия может быть вызвана вирусом, высказывалось и раньше, но доказать это не смогли. Авторы новой работы считают, что им, наконец, удалось установить причину ее возникновения. Дальнейшие исследования помогут выявить механизм развития болезни и найти лекарство.





