Схема защиты цепей постоянного тока проста в сборке и не нуждается в настройке. Способна не только отслеживать короткое замыкание в цепи, но и следить за понижением напряжения на нагрузке. Устройство умеет индикацию работы и кнопку запуска.
Для сборки понадобятся следующие детали:
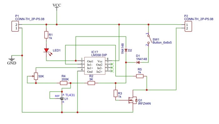
- Операционный усилитель LM358
- Микросхема-стабилизатор TL431
- Тактовая кнопка
- Светодиод
- Транзистор IRFZ441N
- Переменный резистор 50 кОм
- Резисторы: 3 кОм, 200 кОм, 1 кОм - 2 штуки
Принципиальная схема

Устройство защиты состоит из ключа на транзисторе, который коммутирует нагрузку с источником тока. Транзистором в свою очередь управляет операционный усилитель, собранный на микросхеме LM358, который берет данные с нагрузки и стабилизатора напряжения, собранного на TL431.
Переменным резистором задается порог срабатывания. Как только на нагрузке напряжение упадет ниже порога срабатывания, операционный усилитель закроет ключ и нагрузка обесточится.
Изготовление устройства защиты от короткого замыкания

Схема собирается навесным монтажом. В роли шин питания использованы толстые металлические проводники. Слева вход питания с блока, справа выход на нагрузку.
Проверка в работе и настройка
Подключаем схему в цепь. В роли нагрузки используется лампа накаливания. В роли источника - регулируемый источник постоянного тока на напряжение 5-15 В.
Пока устройство выключено - горит светодиод. Если нажать на кнопку, а лампа не загорится, значит на переменном резисторе установлен слишком большой порог. Нужно взять отвертку и выставить нужный.
Теперь если нажать на кнопку, то загорится лампочка. Схема работает. Стоит только замкнуть вывода лампы, как устройство тут же отключит ее от питания. И будет ждать повторного включения кнопкой.
Одна полезная функция схемы
Данная схема может не только работать зажитой от КЗ, но и зажитой от чрезмерной нагрузки двигателя. Для наглядности подключим двигатель постоянного тока вместо лампы накаливания. Нажмем на кнопку, вал мотора крутится как надо.
Теперь, если затормозить вал двигателя пальцем, в цепи «просядет» напряжение и устройство отключит двигатель, тем самым защитив его и источник питания.
Данная функция может быть крайне полезной для различных целей.







