Схема предназначена для контроля тока, напряжения и оптической индикации достижения литий-ионным аккумулятором полного заряда и включается в разрыв между источником напряжением от 6 до 12 В и заряжаемым аккумулятором. Состояние заряда отмечает светящий светодиод, при достижении полного заряда светодиод гаснет.
Индикатор характеризуется схемной простотой и собирается из широко представленных в торговле электронных компонентов.
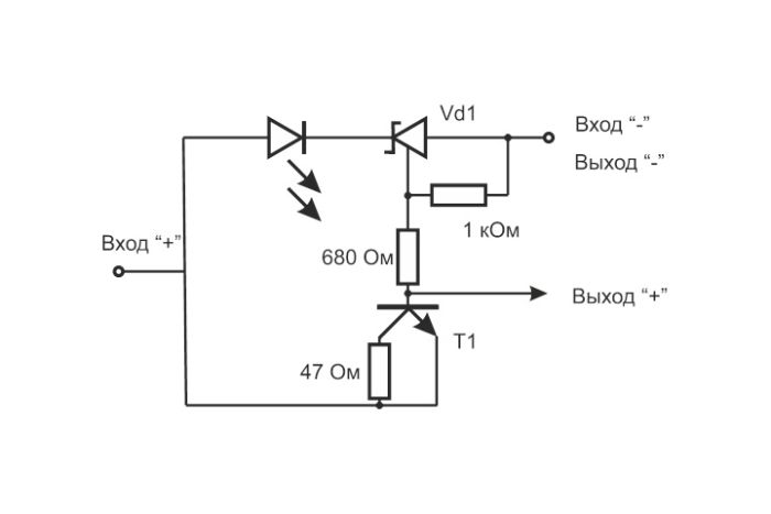
Схема индикатора
Схема индикатора приведена ниже:
Заряжаемый аккумулятор подключается к клеммам Выход «-» и Выход «+», источник постоянного тока (его функции может выполнять любой аккумулятор с выходным напряжением от 6 до 12 В или сетевой источник) – к клеммам Вход «-» и Вход «+», соответственно.
Недозаряженный аккумулятор имеет на своих клеммах напряжение менее 4,2 В и заряжается током, который протекает от источника через резистор 47 Ом и коллекторный переход силового транзистора Т1. При этом потенциал, присутствующий в точке соединения резисторов 1 кОм и 680 Ом открывает стабилитрон Vd1 и через индикаторный светодиод начинает протекать ток, который вызывает его свечение.
При достижении напряжения аккумулятора 4,2 В, которое соответствует его полному заряду, стабилитрон закрывается, ток через светодиод прекращается, последний гаснет и отмечает этим завершение процедуры зарядки.
Элементная база
Для реализации индикатора потребуется:
- любой индикаторный светодиод с прямом током до 50 мА
- мощный биполярный транзистор D882 с npn-структурой в пластмассовом корпусе или его довольно многочисленные импортные аналоги
- управляемый интегральный стабилитрон TL431 в корпусе та TO92
- три резистора номиналом 47 Ом, 680 Ом и 1 кОм с рассеиваемой мощностью 0,25 Вт
Цоколевка транзистора и управляемого стабилитрона приведена на эскизе.
Монтаж и наладка
С учетом достаточно высокой жесткости выводов силового транзистора D882 и интегрального стабилитрона tl431, а также относительной простоты схемы обязательное применение печатной или монтажной платы не требуется. Это позволяет собрать схему «на весу», используя в качестве несущей основы транзистор и стабилитрон.
Клеммы Вход «-» и Выход «-» схемно объединены, применение для их реализации разных проводов определяется соображениями удобства работы.
Специальная наладка схемы не требуется.
Если подключить к выходу мультиметр, то выходное напряжение составляет 4,2 В.
При подключении разряженного АКБ светодиод тухнет.
И загорается после полной зарядки аккумулятора.





